• 教育部教育援外基地
  • 中国—东盟教育培训中心
  • 国家大学科技园
  • 海南省民族研究基地
  • 海南省社会工作人才培训基地

校园文化

返回首页您当前位置: 首页->新闻资讯->校园文化

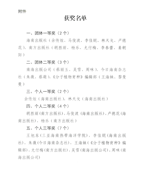
我校学报编辑王旭东在出版编校大赛中获奖

近日,海南省新闻出版局举办的2022年全省出版编校大赛成绩揭晓,我校学报编辑部编辑王旭东获得此次大赛三等奖。

来自全省3家出版社和7家期刊社选派的26名编校能手参加了此次比赛。根据考试成绩并组织专家评选,大赛个人组决出一等奖2名,二等奖4名,三等奖7名。王旭东以期刊单位参赛选手中的最好成绩,获得大赛三等奖。

此次大赛是海南省新闻出版局贯彻省委关于在全省开展“能力建设提升年”活动部署要求的重要举措之一。

 

 

 

(责任编辑:付予嘉)

相关附件:
Your browser does not support the HTML5 canvas tag. Your browser does not support the HTML5 canvas tag. Your browser does not support the HTML5 canvas tag.